1項目背景及概況
為全面貫徹落實全國生態環境保護大會、中央經濟工作會議精神和《政府工作報告》部署要求,加快補齊城鎮污水收集和處理設施短板,盡快實現污水管網全覆蓋、全收集、全處理。近年來,江南某城市排水管理部門著手開展了排水管道結構性檢測與預防性修復工程,對江南某城市城區部分排水管道進行了檢測,對需要修復的管段進行了預防性修復工程。
本工程主要研究城區約280km污水管道目前存在的各種問題,并結合存在問題采用清淤、檢測、非開挖修復及翻挖重建等技術措施,助力江南某城市城區污水系統提質增效工作,積極推進“城鎮污水處理提質增效示范城市”建設,實現城鎮污水處理系統由“規模增長”向“質量提升”的轉變。
2污水管網現狀
本工程于2020年完成市區內約280km污水管道的清淤檢測工作,并通過CCTV檢測視頻對管道缺陷的類別及等級進行逐一地判讀,識別管道結構性缺陷8000余處,其中滲漏點位約1400處,管道“傷病”問題亟需解決。本市污水管網典型結構性缺陷示例如下:

根據缺陷判讀結果,污水管網結構性缺陷主要為接口(脫節、錯口)、破裂、腐蝕和滲漏,該4類缺陷占全部缺陷近90%,其中又以1~3級缺陷為主(80%~90%)。目前,主流非開挖修復技術之一的原位固化法對1-3級的接口、破裂、腐蝕和滲漏缺陷均具有較好的修復效果,因此適用于本工程大部分管道缺陷的修復。缺陷類型及等級占比統計如下:


3非開挖修復技術及設計方案
1、非開挖修復技術
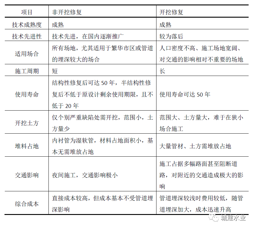
排水管道非開挖修復指采用不開挖或局部開挖方式恢復或提升原有排水管道系統性能的更新、維修和更換的技術和方法。在恢復管道使用功能、延長管道使用壽的同時,可較好解決土體流失、地下水滲漏、河水、雨水、施工排水等外水滲入和污水滲出等困擾城市排水系統運行的問題。與傳統開挖翻排管道相比,非開挖修復技術可有效克服開挖修復帶來的環境、交通等問題,在對周圍環境影響最小的情況下完成排水管道的修復。非開挖修復技術與開挖修復的對比如下:
非開挖修復方法一般分為整體修復方法以及局部修復方法。整體修復方法主要有原位固化法、管片內襯法、噴涂法、螺旋纏繞法等;局部修復方法包括局部樹脂固化法和不銹鋼雙脹環法等。其中,原位固化法和局部樹脂固化法均是基于在原有管道內部形成與原管緊密貼合的內襯管段達到修復目的,是目前較為主流的修復方法。
1)原位固化法(CIPP)
原位固化法是將濕軟管通過翻轉或牽拉方法置入原有管道并與原管緊密貼合,固化后形成內襯管的修復方法。按照施工方法不同,可分為拉入式和翻轉式,分別以紫外光原位固化法和熱水原位固化法為代表。紫外光CIPP法適用于DN300-DN1500管徑的排水管道整體修復,其內襯管采用玻璃纖維材料;熱水CIPP法適用于DN300-DN1800管徑的排水管道整體修復,其內襯管采用聚酯纖維材料。

2)局部樹脂固化法(點狀CIPP)
局部樹脂固化法是將經樹脂浸透后的織物纏繞在修復氣囊上,拉入到待修復位置,修復氣囊充氣膨脹后使樹脂織物壓粘于管道上保持壓力待樹脂固化后形成內襯筒的修復方法。點狀CIPP可用于DN300-DN1200管徑的排水管道局部修復,其內襯材料通常為浸漬樹脂的玻璃纖維氈布。

2、設計方案
1)非開挖修復設計原則
①綜合考慮工程地質情況、管道建設年代、管道接口及基礎形式及所在地區管道養護部門對于管道養護的要求,并結合各修復方式的適用條件、修復效果以及綜合造價等特點,選擇高效、合理、經濟的修復方案;
②管道非開挖修復在管道檢測和評估的基礎上進行,同一管段的結構性缺陷小于3處且結構性缺陷等級小于3級的,采用局部修復;同一管段的結構性缺陷大于等于3處的,采用整體修復;對于非開挖技術無法修復的嚴重損壞的管道采用開挖翻排修復。
③管道結構性修復后的使用期限不低于50年;管道半結構性修復后的使用期限不低于原設計剩余使用期限,且不低于20年;
④滿足管道的荷載要求;
⑤修復后管道不影響原來管道的使用功能和過流能力;
⑥滿足對該管道養護的技術標準要求;
2)內襯壁厚及過流影響計算
作為排水管道非開挖整體修復的主流技術,原位固化法是本工程中優先考慮的修復方法。當采用原位固化法時,內襯管壁厚的確定是最主要的設計內容,其直接影響固化后內襯管的結構強度、使用期限、修復后管道過流能力以及工程成本。因此,內襯管壁厚通常取滿足固化后強度要求基礎上的最小值。內襯壁厚及過流影響計算公式均參照《城鎮排水管道非開挖修復更新工程技術規程》(CJJ/T210-2014),主要參數取值見下表。

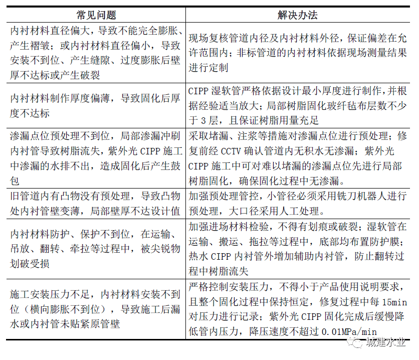
3)質量控制要求
原位固化技術的施工結果受樹脂軟管材料的質量、施工過程中的壓力、固化溫度控制以及冷卻減壓等多方面因素的影響。因此,需對造成質量問題的因素進行質量管控。除《城鎮排水管道非開挖修復更新工程技術規程》(CJJ/T210-2014)中的質量控制要求外,本工程針對原位固化法及局部樹脂固化法施工中的常見問題提出了相應的管控辦法:

4應用效果展示
(1)紫外光CIPP法

(2)局部樹脂固化

5總結
“黑臭在水里,根源在岸上,關鍵在排口,核心在管道”,在城市建成區解決黑臭水體的核心是解決管網問題。排水管網非開挖修復在較好解決土體流失、外水滲入和污水滲出等城市排水系統問題的同時,避免了在城市建成區中心地帶產生大范圍環境、交通影響,在助力污水系統提質增效中起到了重要作用。
作者:戴翌晗












