近期,群里發表了很多給水排水尤其是建筑排水方面的文章,讓我受益匪淺。
只是在涉及到“水封比”一詞的時候,我覺得應該說清楚一些。
有人認為 “水封比”一詞,是日本人首創的,我好生奇怪。
我在這里要說明的是,“水封比”一詞,是我首創的,并在《給水排水》雜志2009年第三期“排水系統水封設計新概念”一文中首次推出的。有圖為證:



“水封比”一詞在后來發表的文章里一直在使用,直至今日。雜志里文章的題目是“排水系統水封設計新概念”,原來的文章名是“水封新概念”。文中“水封比”的定義是:“水封內、外水面面積比Sb/Sa ”。也就是現在的“水封出口端自由水面面積與進口端自由水面面積的比值Sb/Sa”。
在1982年由日本空氣調和?衛生工程學會主編的出版的《排水》一書中,日本人推出的是“管斷面積比”。書中 “斷面積比”的文字描述是進口比出口,但是數學式以及圖示、圖表都是出口比進口。如下圖:




水封“管斷面積比”的定義:流出一側的斷面積/流入一側的斷面積(見49頁右下角處)。該書中通篇沒有一處提到“水封比”一詞。
“水封比”說的是出進口水面面積的比值。水封比發生變化,可以不影響流速。
“管斷面積比”說的是出進口管斷面積(也就是流道斷面積)的比值。斷面積比發生變化,會引起流速的變化,所以斷面積比不能超過1.5。
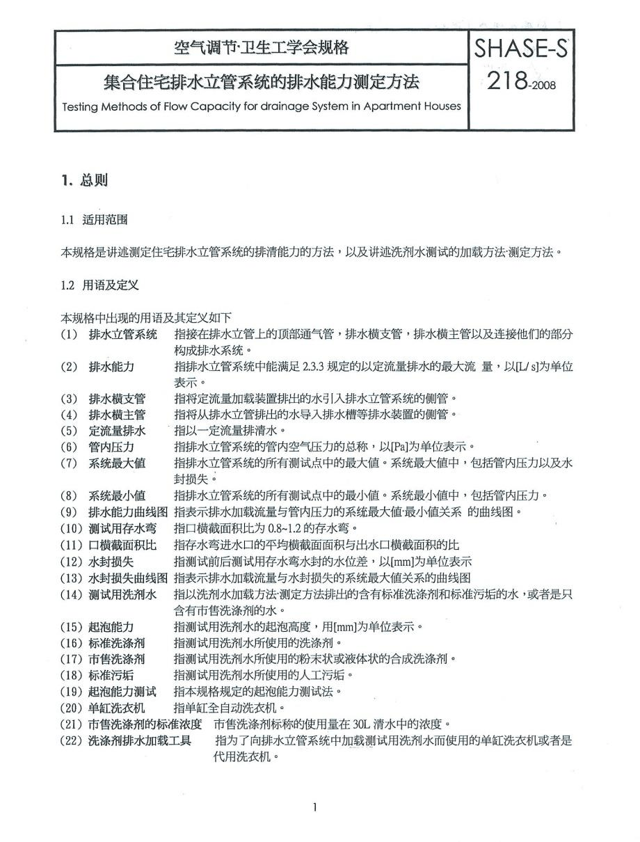
在2008年版的由日本空氣調和?衛生工程學會主編的《集合住宅排水立管排水能力測試方法》SHASE-S 218-2008標準中,日本人推出的是“管橫截面積比”。該標準中 “管斷面積比”定義的文字描述是進口比出口,應該是筆誤,因為標準中的數學式以及圖示、圖表都是出口比進口。
“管橫截面積比”的定義:存水彎進水口的平均橫截面積與出水口橫截面積的比。該標準內通篇沒有“水封比”的字樣出現。
如下圖中的(11)條:
“水封比”與“截面積比”是水封的二個完全不同的概念。水封比是水封的安全特性指標,越大越安全。截面積比是水封的流道特性指標,越大越容易沉淀。
“水封比”是中國的東西,“斷面積比”,是來自日本的東西。在這個問題上,我們沒有必要崇洋媚外,不必迷信日本,因為并不是所有的東西一定都是日本的好。(賀傳政)












