摘 ? 要:
針對新型冠狀病毒可以通過排水系統進行傳播和擴散的問題,梳理了病毒在水循環鏈條中的遷徙軌跡,得出了污水處理廠污泥是新型冠狀病毒傳播的重要途徑之一的結論。
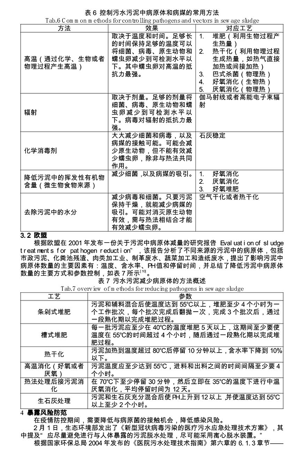
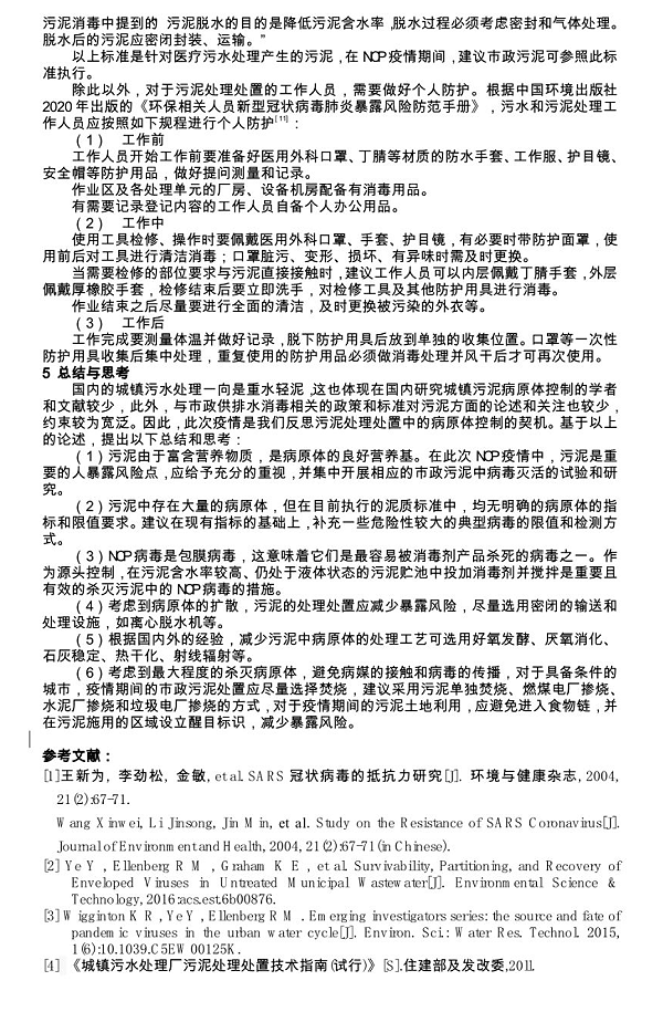
此次新型冠狀肺炎疫情是歸納和反思我國污泥處理處置過程中的病原體控制的契機。在系統的梳理了我國的污泥殺菌消毒相關標準和政策,并研究了美國和歐盟的相關研究成果后,得出了以下結論:污泥是病原體的良好載體,是疫情傳播的途徑之一,但目前我國對于污泥中病原體的控制標準約束仍較為寬松,需加強污泥中病原菌滅活的試驗和研究,并制定病原體的指標和限值。新型冠狀病毒是包膜病毒,容易被殺毒劑殺死,因此在污泥預處理段投加消毒劑是重要且有效的控制病原體的措施。此外,為了減少暴露風險,在污泥處理處置過程中,優先選擇密閉性較好的裝置。好氧發酵、厭氧消化、石灰穩定、熱干化和射線輻射等處理方式都可以有效減少病原體。疫情期間,污泥的處置方式宜采取焚燒或協同焚燒的方式。
來源:首創污泥





















